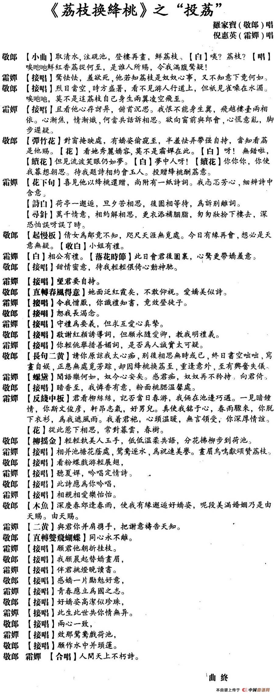
[粤曲]投茘
演唱(奏):罗家宝 倪惠英 来源:转自《红船粤剧网》 上传:热爱音乐88
日期:2016-03-07
浏览次数:
提示:在曲谱图片上单击右键,选择“图片另存为...”即可将曲谱保存到您的电脑中,打印时候可将图片插入到WORD中,调整合适大小打印即可。
关于《[粤曲]投茘 》曲谱的评论
此曲谱暂无评论,欢迎发表您的见解。


![[粤曲]投茘 (1)_原文件名:投茘 曲词 罗家宝 倪惠英-.jpg](/Public/Uploads/2016/03/07/56dd78b166415.jpg)